Written by: Sarah Whitwell
I am a PhD Candidate in the Department of History and a Graduate Resident at the Lewis & Ruth Sherman Centre for Digital Scholarship. I will be posting throughout the year, so I want to take this opportunity to introduce my research and explain how I will be using digital humanities techniques to supplement my dissertation.
My Research:
My dissertation examines how black women devised a range of informal resistance techniques to contest racialized violence in its totality of forms. In the late nineteenth century and early twentieth century, racialized violence impacted African Americans across the postemancipation South. Generations of African Americans endured the constant threat of individualized and collective incidents of verbal abuse, sexual harassment, and physical assault. It is a false generalization, however, to characterize the black response in terms of passivity. Black women, in particular, found various ways to resist – theft, sabotage, destruction of property, boycotting, migration – that over time were effective in undermining racialized violence.
To uncover instances of informal resistance, my dissertation draws on three primary sources: the Slave Narrative Collection of the Federal Writers’ Project, the first-person testimony culled from the Joint Select Committee to Inquire into the Condition of Affairs in the Late Insurrectionary States, and the records of the Bureau of Refugees, Freedmen, and Abandoned Lands.
My dissertation builds on previous research. As part of an undergraduate fellowship, I began studying the methods of resistance employed by African Americans against lynching (Rejecting Notions of Passivity: African American Resistance to Lynching in the Southern United States). Overt methods of resistance were dangerous, as those African Americans who attempted to assert their rights as free citizens frequently became the targets of attack by white Southerners. By adopting clandestine forms of resistance with limited risk of reprisal, African Americans were able to thwart attempts at control through violence.
Building a Database:
Studying racialized violence across the postemancipation South poses certain challenges. Even after restricting the parameters of my dissertation to Georgia, Mississippi, South Carolina, and Texas, the number of documents available is immense. To manage my sources effectively, I intend to create a relational database that will feature data extracted from the testimony of both the victims and witnesses of racialized violence. The goal is to extract data on incidents of racialized violence – the victims and perpetrators, geographic locations, forms of violence, methods of resistance – in order to identify thematic trends. In particular, I am interested in the relationships between specific forms of violence and the methods of resistance employed in response.
For my previous work on African American resistance, I created a database of interviews from the Slave Narrative Collection using Microsoft Excel. Although useful for its record-keeping functions, this database had limited ability to identify relationships across multiple documents. Each interview was entered into the spreadsheet without consideration to those around it, and any relationships had to be identified manually. A relational database, however, is more complex; it can identify relationships across multiple tables by matching data common to both. A relational database, then, will allow me to identify relationships between documents.
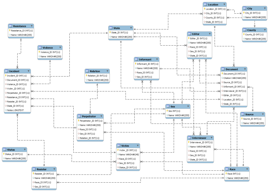
At this stage, I am just beginning my primary research and testing the functionality of my database design. This is the initial design that I included as part of my dissertation proposal:

When reading the Slave Narrative Collection, however, I quickly found faults in this design. When I originally designed the database, I foolishly assumed that each document would describe only one incident of racialized violence and/or resistance. But, of course, things are never quite so neat. While many narratives describe only one incident, there are an equal number that describe multiple incidents. With my initial design, this would have required creating multiple entries in the “Connections” table and repeating data, particularly citations. Of course, the goal of any good database is to reduce data redundancy and achieve normalization. So I have already redesigned my database once.

The biggest change is that I have eliminated the “Connections” table and created two smaller tables: “Document” and “Incident.” The “Document” table tracks all the citation information and the people involved in the creation of each document. I use the “Incident” table to track individual incidents of racialized violence and/or resistance. Now, when I encounter a document that describes multiple incidents, I can just add additional entries to the “Incident” table without having to repeat all the data on the document itself.
The current design is working quite well, but I have been mostly working with the Slave Narrative Collection and the first-person testimony culled by the Joint Select Committee. Because the records of the Freedmen’s Bureau are housed in the National Archives in Washington, D. C., I have not yet been able to gain access. It is likely that my database will require additional tweaks, but for now this is what I am working with.


Leave a Reply