Wearable electronics are becoming widespread as electronic components become smaller, flexible, and more durable. I previously proposed a clothing item integrating some simple sensors and a lighting system for use in outdoor exercise, scientific field work, and camping. This device would be integrated into a waterproof jacket and supplied with power from a battery. One function is a pair of glasses-mounted RGB LEDs, controlled by a potentiometer to adjust between white light and red light. The device will also use a temperature sensor and heart rate monitor to determine basic data about the wearer’s vital signs and display these through micro LEDs in a wrist strap.
At this point, I have ordered the components, which are slated to arrive by Wednesday, February 21, 2015. I have also written up the coding for the potentiometer-controlled LEDs, allowing them to switch back and forth between red and white lights of varying intensity. I tested this out on my Arduino Uno with one LED (I need more 330Ω resistors to add the second one) in order to make sure the code works. I demonstrate the light’s capabilities in this video.
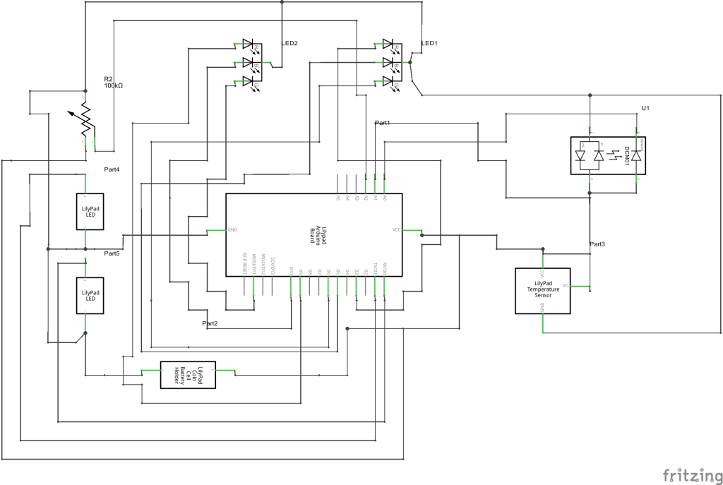
After some preliminary work, I have produced the following proposed schematic (produced using Fritzing):

Some changes compared to the original plan are that I realized only a single pin would be required for grounding, as well as the modification from controlling the glasses-mounted LEDs with both a button and potentiometer to controlling it solely with a potentiometer.
Some challenges I’ve faced up to this point include the fact that I have not coded much since September, so I had to learn the coding again. As well, as evidenced by the change in my wiring schematic, I realized that I didn’t need to have separate ground pins. In addition, I learned how to use Fritzing to construct schematics. While constructing the circuit, I also had to deal with potentiometer noise due to poor circuit building on my part (again, because I hadn’t done any circuit work since last year). Eventually, however, I managed to correct my mistake. I believe some challenges I will face later are finding ways to connect the RGB LEDs’ pins and the pulse monitor’s male headers to the connective thread in a secure manner. As well, I will have to learn how to use the pulse monitor, a component with which I haven’t had any experience with yet.
At this point, the proposed timeline would be to wait for the required parts to arrive then test the remaining features out. Once testing is done, which will hopefully be before the beginning of March, I could integrate the components into the clothing and test the device in real conditions.


Leave a Reply